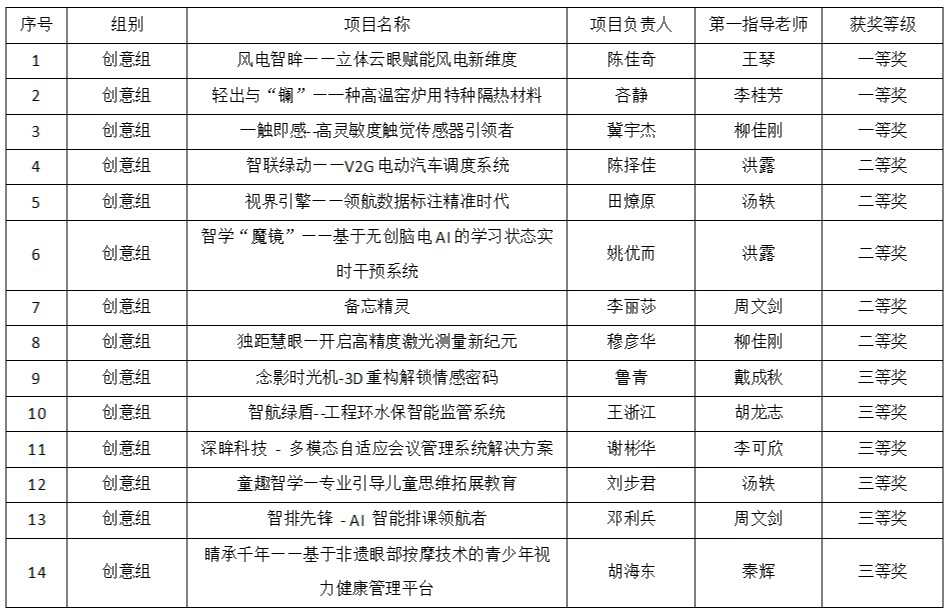
2025年5月8日18:30,我院18个参赛团队在2216举行了2025年大学生创新大赛校内选拔赛。经学生路演,专家组评选,确定高教主赛道《风电智眸——立体云眼赋能风电新维度》等三个项目获一等奖,《智联绿动——V2G电动汽车调度系统》等五个项目获二等奖,《念影时光机-3D重构解锁情感密码》等六个项目获三等奖;确定红旅赛道《薪火“湘”传:交互游戏——潇湘非遗“新”发展》项目获一等奖,《慧搭科教——推动计算机教育资源下沉的公益者》项目获二等奖,《“布”入新局:锦绣布语叙红安春秋》等二个项目获三等奖,特此公示。
公示时间为:2025年5月12日——5月16日,如对比赛结果有任何异议,请在公示期内以书面形式实名反映。
联系人:刘泽芬老师 电话:17873426978 办公室:2220
计算机科学与工程学院
2025年5月12日
一、主赛道

二、红旅赛道
