304永利集团官网教务处欢迎您!
当前位置: 本站首页 > 教师发展 > 正文
【教师发展】关于举办“拥抱AIGC浪潮:高校智慧课程全流程孵化与AI驱动混合式教学创新工作坊”培训工作的通知
发布日期:2025年04月24日 点击:

校教务〔2025〕61号

各二级学院(部):

为贯彻落实全国教育大会和教育部高教司文件精神,推动人工智能赋能教育,培育及建设智慧课程、AI课程,有效推进混合式教学的深度落地,教师发展中心将组织“拥抱AIGC浪潮:高校智慧课程全流程孵化与AI驱动混合式教学创新工作坊”培训工作,现就有关事项通知如下:

一、培训对象

全校教师

二、培训时间及形式

形式:线上直播

时间:2025年4月26日8:30-11:30 14:00-17:00

4月27日8:30-11:30 14:30-17:30

4月28日19:00-21:00

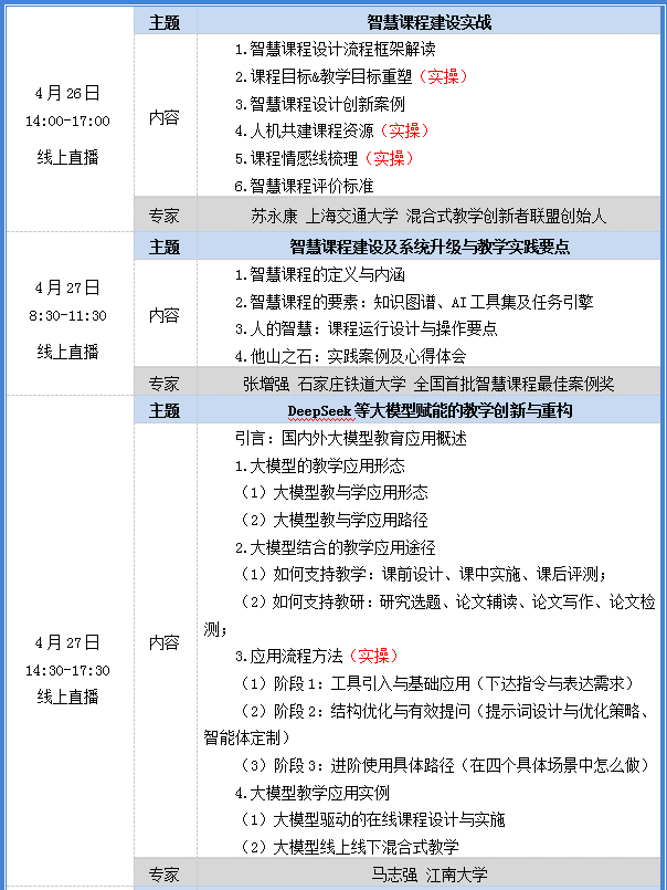
培训主题及内容

四、教师操作流程

1、兑换课程方式

使用微信识别下方二维码,点击“免费领取”→领取成功→填写个人信息→进入直播间→上课时,再次扫描二维码→点击“查看商品”即可。(注意:填写个人信息时,须正确填写学校名称及个人信息,确保后期能正常下载证书)

2、观看方式

①手机端学习:识别领取二维码--点击“查看商品”即可。

②电脑端学习:微信登陆电脑端,点击上图二维码,操作流程同手机端,选择相应课程学习即可(注意:须使用微信登录)

3、证书发放

7月16日统一上传证书,获取证书方式:登录“学汇百川教育”公众号,右下角链接“课程中心→证书下载”。本次课程证书27学时。

4、回放指南

回放截止时间:2025年7月15日24:00

回放观看同直播观看路径一致。

教务处(教师发展中心)

2025年4月24日