一、公司简介:
悟集团初创于1995年,目前注册资本4.05亿元,是一家涵盖通信、大数据、节能三大领域,业界领先的专业场景数字能源解决方案的提供商。
海悟产业园区占地167亩,建筑面积26万平米。设有国内外一流的设备和自动化生产线,下设两器、钣金、电控、总装、AHU五大生产车间,规划产能100亿,目前集团上市工作已经全面展开。
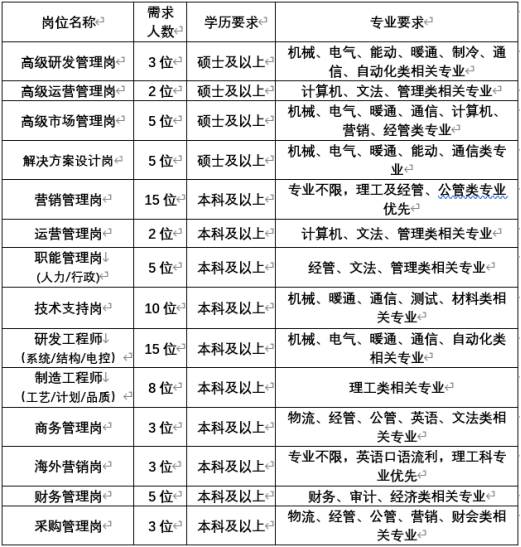
二、招聘岗位

三、福利待遇
1、本科基础月薪5.5K--7.5K+各种补贴+年底奖金(1-5个月);
2、硕士基础月薪10K--12K+各种补贴+年底奖金(1-5个月);
3、提供免费住宿、提供食堂或餐补、办理五险一金、提供免费体检、带薪休假、节日福利等;
4、核心骨干可根据公司决议享受股权激励政策;
5、工作满两年后,可申请在全国各省会城市间调岗。
四、联系方式
联 系 人:朱莺莺
联系电话:18219204701
联系邮箱:xiaoyuan@haiwu.com(简历投递)
联系网址:www.haiwu.com
联系地址:北京市海淀区学院路30号科大天工大厦A座8层(集团总部)
东莞市樟木头镇樟洋社区海悟路1号(集团园区)
长沙市天心区芙蓉中路二段200号新世纪花苑回龙居(湖南分部)
(一审喻双江;二审王宏;三审万云涛)
五、在招岗位
营销管理岗 全国 本科及以上
5k-8k/月
技术支持岗 北京市 本科及以上
5k-8k/月
制造工程师 东莞市 本科及以上
5k-8k/月
海外营销岗 国外 本科及以上
5k-8k/月